学校教师接受海淀区教研指导,确保在教学管理、师资建设及质量监控等核心领域,均体现出鲜明的海淀特色与优势。
学校占地面积150亩,拥有两个校区,为2400余名在校师生提供宽敞舒适的学习与生活环境。校内教学设施俱全,配套设施完善,校园文化浓厚且充满活力,融合了高艺术层次与科技创新导向。学校以学术氛围浓郁,校风优良,学风严谨,环境幽静,成为了广大学子追求知识、放飞梦想的理想殿堂。
全国民办先进学校、诚信办学社会满意学校
中国民办教育协会国际特色学校分会理事单位
中国高品质(国际特色)学校评价体系中获品质优良学校
中国教育国际交流协会“AFS”国际文化交流项目学校
中国外语与教育研究中心中小学英语教育研究中心实验基地
澳大利亚HSC项目中国区考点
英国剑桥Alevel国际课程中心及考点
英国剑桥朗思考点
美国Cognia认证学校
中国传媒大学青少年艺术培养基地
十佳品牌艺校
北京师范大学、人教社分级阅读示范基地
引领京城教育品牌国际学校
国际化教育前沿发展示范学校
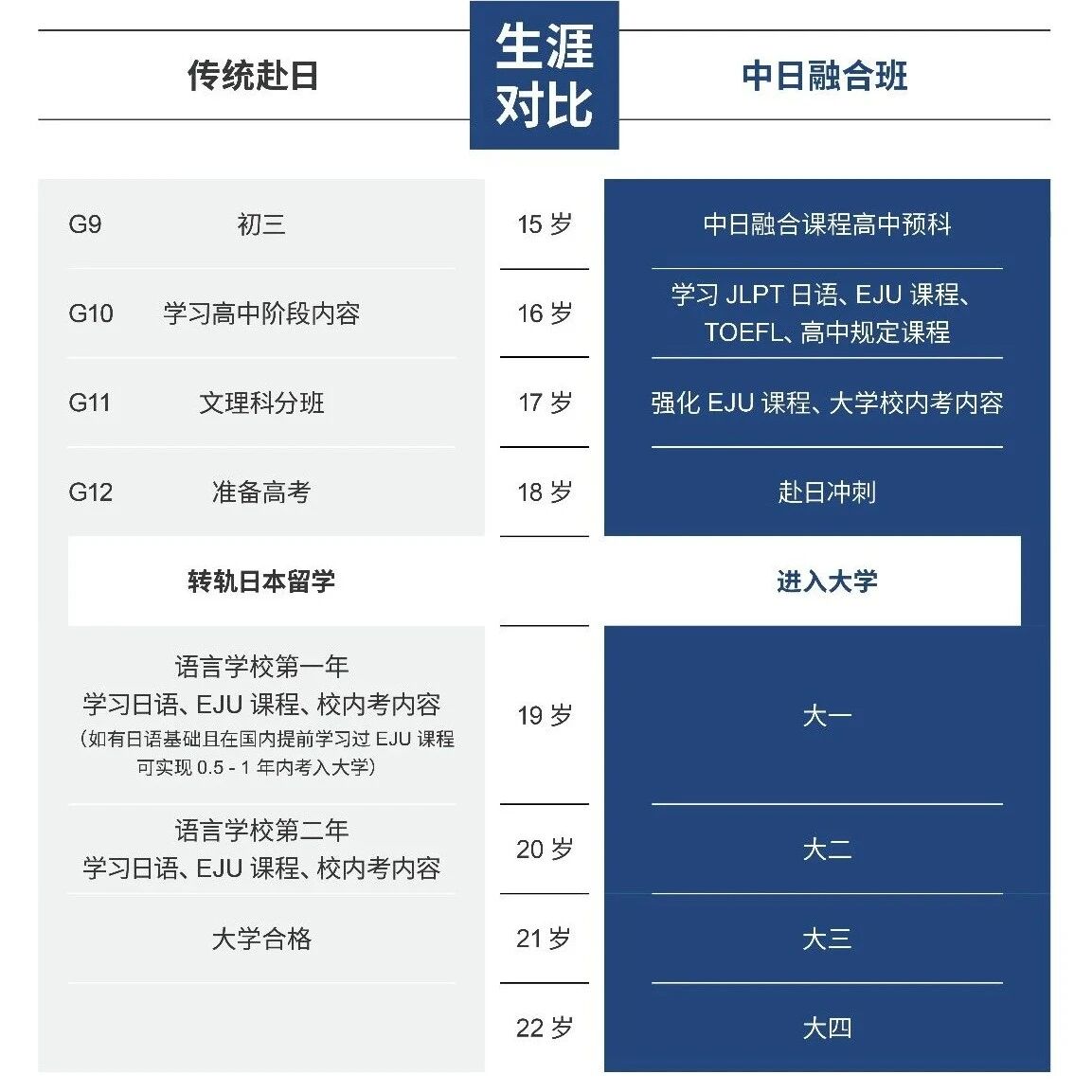
我校致力于提供以国家规定课程框架下的中日融合课程。引入日本升学课程,从日语(JLPT)、EJU 日本留学生考试应试能力、英语(TOEFL)、日本名校校内考辅导等全维度提升学生核心竞争力,为学生多元化的日本进学之路打下坚实基础。

课程优势
课程将国家规定学科课程与日本EJU课程、学科素养课程、托福等课程相结合。既保证了学生扎实掌握国内高中的基础知识,又能够提前接触和适应日本先进的教育理念和学习方式。
教师力量雄厚 升学无忧
教师拥有扎实的专业知识、丰富的日语教学经验及留学背景,在教学上给予学生专业指导,在升学规划、文化适应等方面提供全方位支持。学校还为每位学生提供完整的升学规划服务,从入学到毕业,每一步细心呵护学生成长。
日本院校资源直接对接
我校拥有丰富的日本院校资源,与日本的领事馆、大学、日本语学校等机构建立合作。使我们能够获悉最快,最准确的留学信息,摆脱了仅凭借网络联系的传统做法,为学生提供一条权威、安全、绿色的留学通道。
课程设置
文科方向:高中规定课程、日本留学考试EJU课程、日语能力课程、文系大学升学课程
理科方向:高中规定课程、日本留学考试EJU课程、日语能力课程、理系大学升学课程
美术方向:高中规定课程、美术设计、动漫课程、日语能力课程、美大艺大升学课程

2026年春季0.5项目 现已启动招生

